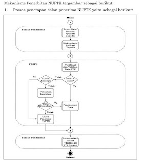
1)
Satuan Pendidikan melakukan input data pokok pendidikan melalui aplikasi Data
Pokok Pendidikan (Dapodik). Selanjutnya Satuan Pendidikan melakukan
sinkronisasi aplikasi Dapodik.
2) PDSPK melakukan verifikasi
dan validasi data Pendidik dan Tenaga Kependidikan (PTK) melalui sistem
aplikasi VervalPTK. Data PTK hasil sinkronisasi aplikasi Dapodik kemudian
dibandingkan dengan data PTK yang ada di database arsip dengan ketentuan
sebagai berikut:
a)
jika NUPTK valid, maka dilakukan pencocokan data PTK sehingga status NUPTK
menjadi valid;
b)
jika NUPTK tidak valid dan NUPTK kosong, maka data PTK tersebut dijadikan calon
penerima NUPTK;
c) jika NUPTK tidak valid dan
NUPTK tidak kosong, maka dilakukan pencarian lebih lanjut dengan ketentuan
sebagai berikut:
i.
jika data PTK ditemukan sesuai, maka dilakukan pencocokan data PTK sehingga
status NUPTK menjadi valid;
ii. jika data PTK tidak
ditemukan, maka data PTK tersebut dijadikan calon penerima NUPTK
Bila Invalid NUPTK, cek dulu kevalidannya di alamat:
Pastikan pada aplikasi dapodik sudah dicek seperti dibawah
ini:
a. Pada menu penugasan PTK sudah dipilih sekolah induk (Ya)
b. Sudah di mapping pada Rombel > Pembelajaran
c. Jika sudah diperbaiki lakukan syncronisasi, dan tunggu
1x24 jam
d. Jika karena salah / belum entri NUPTK di dapodik,
operator sekolah tinggal tunggu/pantau saja di verval GTK, admin PDSPK akan
melakukan verval yang hasilnya:
1. Jika datanya ditemukan di arsip status invalidnya akan
berubah jadi valid dan NUPTKnya terupdate;
2. Jika datanya tidak ditemukan di arsip, nanti dijadikan
kandidat penerima NUPTK.
3. Dalam Penerbitan NUPTK sangat penting peran Aktif dari Operator Dapodik Sekolah & Calon Pengaju NUPTK (Data Guru Bersangkutan Lengkap di Dapodik = Dapat dicalonkan untuk penerbitan NUPTK, melalui alamat: http://vervalptk.data.kemdikbud.go.id/ )
> Untuk yang bukan guru/tenaga pendidik belum masuk ke
vervalGTK, tunggu info lebih lanjut.
> Di bawah naungan Kemenag dan Paud Dikmas tunggu info
lebih lanjut.
Informasi Lebih Lanjut, Silakan download file di bawah ini:



No comments:
Post a Comment